william威廉亚洲官方(中国)有限公司
- 海大首页
- 网上服务大厅
首页
部门概况
部门介绍
组织机构
领导分工
党建风采
支部建设
学习园地
规章制度
资产管理
设备管理
技术安全
实验室管理
服务指南
资产管理
设备管理
技术安全
实验室管理
文件下载
技术安全
资产管理
设备管理
实验室管理
实验室安全整改
当前位置:
首页
>> 正文
30
2020.06
阅读:
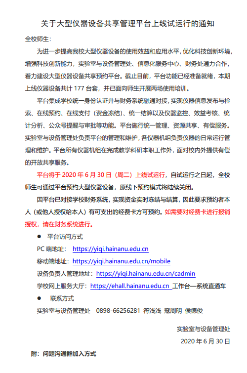
关于大型仪器设备共享管理平台上线试运行的通知
版权所有
:
william威廉亚洲官方(中国)有限公司
技术安全科:66280131
设备管理科:66256281
地址:海南省海口市人民大道58号william威廉亚洲官方
实验室与设备管理处